消费日报网讯(记者 卢岳)春节假期后第一批银行业监管罚单下发,剑指三家股份行。2月18日,浦发银行、兴业银行、华夏银行旗下分行分别被处以罚款150万元、210万元、461万元,合计821万元。同时,这三家银行还有多名相关责任人受罚。
从案由来看,兴业银行与华夏银行均涉及信贷业务违规,而浦发银行则主要是因为现金管理不当。梳理可以发现,三家股份行可谓“吃”罚单大户,2023年年内分支机构遭罚数额皆超千万。
记者看到,目前三家银行的业绩披露截至2023年三季度。体量方面,兴业银行与浦发银行均属于头部股份行,华夏银行处于中下游,但三者近年的经营效益均不理想。此外,记者注意到,春节前夕浦发银行正式“换帅”,近段时间,其它两家股份行也有核心高管发生变更。
收节后“1号罚单”
在2024年的工作会议上,国家金融监管总局强调今年是其全面履职的第一个完整年度,全系统要锚定金融强国建设目标,坚决做到监管“长牙带刺”、有棱有角,牢牢守住不发生系统性金融风险底线,扎实推进金融高质量发展。随着监管力度趋严,银行业等金融机构的违法违规事实更多地“浮出水面”。
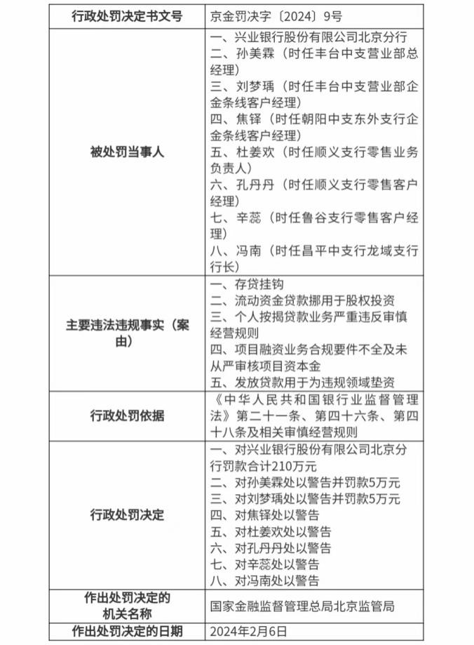
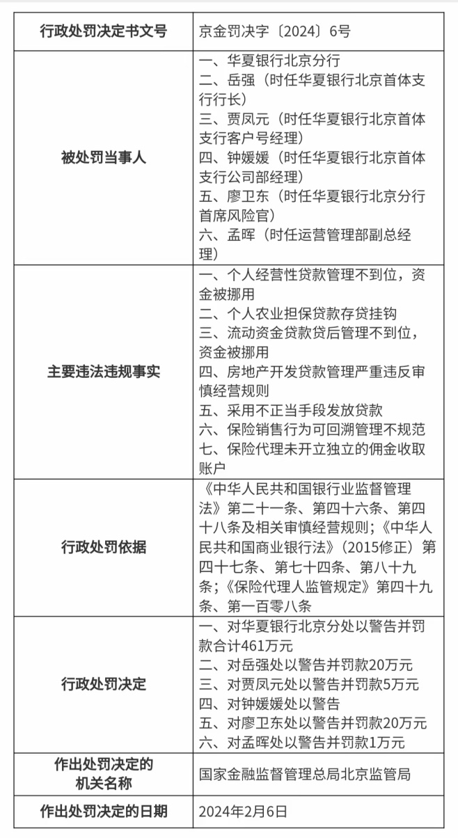
2月18日,春节假期后的第一天,四家金融机构收到监管罚单,其中三家均为全国性股份制银行,分别是浦发银行、兴业银行、华夏银行。据国家金融监管总局北京监管局通报,这三家股份行旗下的北京分行分别因涉及3项、5项、7项违规案由,被处以罚款150万元、210万元、461万元,合计821万元。
具体来看,兴业银行与华夏银行的违规行为均主要集中于信贷业务方面。公告显示,兴业银行北京分行存在“存贷挂钩、流动资金贷款挪用于股权投资、个人按揭贷款业务严重违反审慎经营规则、项目融资业务合规要件不全及未从严审核项目资本金、发放贷款用于为违规领域垫资”等违规事实。

(截图自国家金融监管总局官网)
华夏银行北京分行的违规行为包括:个人经营性贷款管理不到位,资金被挪用、个人农业担保贷款存贷挂钩、流动资金贷款贷后管理不到位,资金被挪用、房地产开发贷款管理严重违反审慎经营规则、采用不正当手段发放贷款、保险销售行为可回溯管理不规范、保险代理未开立独立的佣金收取账户。

(截图自国家金融监管总局官网)
与上述两家银行不同,浦发银行北京分行被指出的问题主要涉及现金管理方面,分别是现金清分外包风险管控存在重大缺陷、现金清分外包活动监督检查失职、现金管理活动严重不审慎等。

(截图自国家金融监管总局官网)
此外,三家股份行均有相关责任人受到处罚。具体来看,浦发银行北京分行包括时任该分行副行长的洪伟在内,共有10人被处以警告,以及5万元至20万元不等的罚款;华夏银行北京分行包括时任该行北京首体支行行长的岳强等人,被处以警告乃至1万元至20万元不等的罚款;兴业银行北京分行则除了两人被处以警告并罚款5万元之外,其余5人均被给予警告。
事实上,梳理往年罚单可以发现,上述三家股份行近年来均多次“踩中”监管红线。值得注意的是,部分违规行为一再出现。仅以2023年为例,据不完全统计,华夏银行、兴业银行、浦发银行及其各分支机构去年全年所收罚单数量分别达到30、40、70多张,罚没金额均累计达到千万元以上。
业绩增长乏力
作为仅次于六大行的存在,全国性股份行在银行业中扮演着重要角色。其经营业绩一定程度上也是银行业的“风向标”。而整体来看,上述三家股份行近年的业绩表现皆不甚如意。
目前,三家银行披露的最新一份财报均为2023年三季报。资产规模方面,兴业银行仅次于招商银行占据股份行“老二”之座, 截至2023年三季度末,该行总资产为9.92万亿元。
与兴业银行稳居第二不同,浦发银行的位次有所滑落。很长一段时间,浦发银行跻身“前三甲”。然而,截至2023年三季度末,该行总资产为8.81万亿元,此前“紧咬”浦发银行排在第四的中信银行总资产为8.92万亿元,至此两家银行的位次发生互换。
相对于兴业银行、浦发银行,华夏银行略显“娇小”,该行常年处于中尾部位置。截至2023年三季度末,华夏银行总资产为4.10万亿元。
虽然体量大小不同,但三家银行近年的经营效益均难言理想。Choice数据显示,2020年至2022年,兴业银行的营业收入增速连年下降,分别为12.04%、8.91%、0.51%。 2023年前三季度,该行实现营业收入1612.96元,同比下降5.59%,净利润为649.65亿元,同比下降9.53%,营收净利双双下滑。

(图片为兴业银行的营收走势,截图自Choice数据)
华夏银行的营收增速亦逐年下滑,2020年至2022年期间分别为12.48%、0.59%、-2.15%。2023年前三季度,该行实现营业收入711.09亿元,同比下降2.54%;净利润为179.55亿元,同比增长5.15%,增利不增收。

(图片为华夏银行的营收走势,截图自Choice数据)
此外,浦发银行的营收增速虽未一路下行,却也在波动下滑,2020年至2022年分别为2.99%、-2.75%、-1.24%。2023年前三季度,该行实现营业收入1328.15亿元,同比下降7.56%。值得注意的是,浦发银行的净利润近年来趋于下降,2020年至2022年的降幅分别为0.99%、9.12%、3.46%,2023年前三季度更是达到30.83%。

(图片为浦发银行的净利润走势,截图自Choice数据)
除了经营业绩成色欠佳,记者注意到,三家股份行近期均有核心高管发生变动。2023年10月,兴业银行发布公告称,陈信健担任该行新任行长的任职资格已获核准;今年1月,华夏银行原行长关文杰因工作原因辞去职务,调任北京农商行董事长;同样在今年,浦发银行于除夕前夜宣布,该行新任董事长张为忠的任职资格获得监管核准。
随着核心高层注入新鲜血液,三家股份行能否提振业绩颓势?又能否填补内控漏洞?我们将保持进一步关注。
消费日报网版权及免责声明:
1. 凡本网注明“来源:消费日报网” 的所有作品,版权均属于消费日报网。如转载,须注明“来源:消费日报网”。违反上述声明者,本网将追究其相关法律责任。
2. 凡本网注明 “来源:XXX(非消费日报网)” 的作品,均转载自其它媒体,转载目的在于传递更多信息,并不代表本网赞同其观点和对其真实性负责。
3. 任何单位或个人认为消费日报网的内容可能涉嫌侵犯其合法权益,应及时向消费日报网书面反馈,并提供相关证明材料和理由,本网站在收到上述文件并审核后,会采取相应措施。
4. 消费日报网对于任何包含、经由链接、下载或其它途径所获得的有关本网站的任何内容、信息或广告,不声明或保证其正确性或可靠性。用户自行承担使用本网站的风险。
5. 基于技术和不可预见的原因而导致的服务中断,或者因用户的非法操作而造成的损失,消费日报网不负责任。
6. 如因版权和其它问题需要同本网联系的,请在文章刊发后30日内进行。
7. 联系邮箱:xfrbw218@163.com  电话:010-67637706