
消费日报网讯(记者 卢岳)近日,中银消费金融有限公司(简称“中银消金”)迎来股权变动。经监管批准,中银消金大股东中国银行将受让两家小股东分别持有的3.558%和1.617%股权,待股权变更后,中国银行的持股比例将升至47.98%。
在国有大行股东资金等方面的支持下,中银消金的经营业绩方面近来有了明显起色,2025年一季度实现营收、净利润分别为36.81亿元、1.5亿元,同比扭亏为盈。
值得注意的是,资产质量下滑的挑战同样越发突出。数据显示,中银消金2022年至2024年三年间,不良贷款率分别为2.8%、3.47%和3.56%;不良贷款规模也连续三年增长,至2024年末增至27.92亿元。
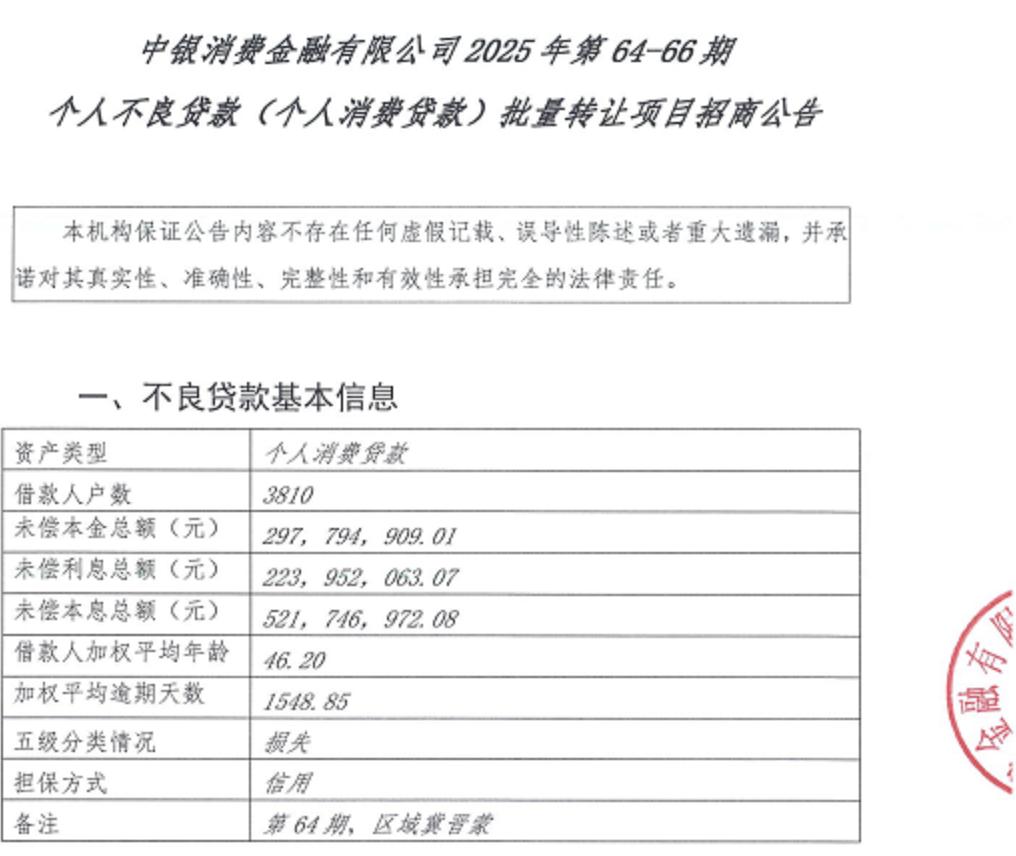
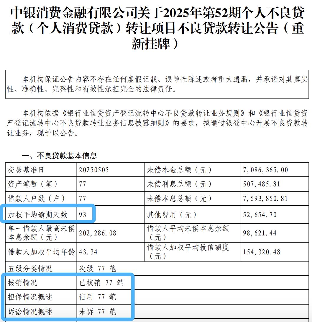
近日,在银登中心上,中银消金一连挂出了10期间不良资产包,年内已挂牌66期个贷不良资产转让项目。值得注意的是,其中部分不良贷款的加权平均逾期天数均较短。在行业看来,这或反映出随着不良抬升的压力渐大,中银消金不得不加快处置节奏。
获国有大行增持
中银消金是国有大行旗下的持牌消费金融公司。资料显示:中银消金成立于2010年6月,初始注册资本为5亿元,后分别于2015年8月、2019年底两度进行增资,截至2024年末,公司注册资本达15.14亿元,股东数共六家,其中中国银行股份有限公司持股42.80%。

近期,中银消金动态不断。
8月13日,财政部等三部门研究制定了《个人消费贷款财政贴息政策实施方案》,贷款经办机构中包含了中银消费金融有限公司。中银消金表示:“我司将遵循市场化、法治化原则,推动政策落地实施。后续将公布具体操作指引等实施细则。”
8月19日,国家金融监督管理总局上海监管局发布关于中银消费金融有限公司变更股权的批复,同意中国银行股份有限公司受让深圳市博德创新投资有限公司持有的3.558%股权及北京红杉盛远管理咨询有限公司持有的1.617%股权。

受让后,本次减持股权的两家股东所剩股权占比合计降至约3%,中国银行则合计持有中银消金47.98%股权,股权占比更加集中。
消金公司的业务需求主要集中在资金和获客渠道上。背靠国有大行的中银消金在相关方面可谓优势显著。资料显示,中银消金旗下消费贷产品“好客贷”便是与中国银行联动研发,最高贷款额度20万元,为公司线上自营业务及行司联动的重点产品。
在资金方面,据披露,截至2024年末,中银消金共获得140余家银行机构授信,其中包括国有大行和股份制商业银行以及部分城商行和外资银行,授信额度总计高达1300余亿元。截至今年7月10日,中银消金与中国银行的融资余额为150亿元,本年累计发生额为65亿元。
记者注意到,近来中银消金为了补充流动资金,融资动作也较为频繁,今年5月、6月连续发布两期金融债券,合计发行规模25亿元。
根据《消费金融公司管理办法》要求,消费金融公司的主要出资人的出资额不低于拟设消费金融公司全部股本50%。在行业人士看来,下一步,中国银行或将加大股权重组和收购的工作力度,为中银消金后续业务扩张提供更多更有力的支持。
盈利方面再次承压
作为最早开业的四家持牌消费金融公司之一,中银消金成立初期经历了一段业绩快速增长期,盈利水平位列行业中的头部梯队。
2021至2024年末,该公司的资产规模分别为544.71亿元、644.03亿元、748.16亿元和796.7亿元,发放贷款及垫款规模分别为482.28亿元、578.00亿元、670.75亿元和734.14亿元。

对于期间放贷金额的较快增长,中银消金表示,主要原因为公司自2021年以来大力开拓线上业务,带动发放贷款和垫款余额增加较多。
据悉,中银消金的线上业务目前分为线上合营业务、线上自营业务。根据近期官网披露的助贷合作机构名单,中银消金与蚂蚁智信、重庆美团三快小额贷款、奇富科技、京东数科等头部互联网金融机构合作,通过线上合营模式,为中银提供流量入口和场景支持。此外,中银消金还与持牌金融机构开展联合贷业务。2024年其线上合营业务贡献线上业务增量的80%以上。

随着公司与头部机构合作的项目陆续落地,线上业务快速增长,截至2024年末,中银消金线上资产规模占比升至72.84%,线上业务余额达571.08亿元,较上年增长27.02%。
财务方面,2021年至2024年,中银消金的营业收入分别为53.45亿元、67.58亿元、78.56亿元和75.47亿元,净利润分别为 8.53亿元、6.32亿元、5.37亿元和0.60亿元。即近年来年中银消金营收趋于稳定增长,不过盈利水平仍波动较大。

对此,中银消金方面表示,公司随着资产规模整体提升而相应计提足额的拨备,以确保风险抵补能力充足,因此报告期内公司利润水平出现一定的下降。
在风险抵御能力方面,2021年至2024年末,中银消金资本充足率分别为15.34%、13.68%、12.24%和11.37%,拨备覆盖率分别为321.27%、280.16%、231.00%和208.26%,均呈逐渐下降趋势。

联合资信在评级报告中指出,中银消金公司业务发展对资本的消耗较为明显;同时,2024年,公司盈利能力下降,资本内生积累能力有限,且公司资本补充较为依赖股东增资,需关注未来可能面临的资本补充压力。
资产质量承压,不良资产加快出清
据悉,近年来,中银消金的业务模式高度依赖线上流量平台,主打“中银消费钱包”、“好客贷”等信用贷款产品。这种快速下沉市场的策略虽带来用户增长,但线上模式的抗风险能力整体偏弱,也埋下风险隐患。
债券发行文件指出,近年来受宏观经济环境压力、行业政策调控、信贷风险事件频发等影响,中银消金新增部分不良贷款,信用减值损失金额增长较快。
据披露,2021年起中银消金执行新金融工具准则,将坏账损失确认为信用减值损失。2021年至2024年,中银消金的信用减值损失分别为31.92亿元、48.76亿元、59.29亿元和62.93亿元,占当年营业收入的比重约为59.72%、72.15%、75.47%、83.38%,这意味着公司去年超过8成的营业收入被信用减值损失吞噬。
就中银消金最新的资产质量情况来看,截至2021年至2024年末,公司不良贷款金额分别为15.42亿元、17.28亿元、24.95亿元、27.92亿元,不良贷款率分别为2.94%、2.80%、3.47%和3.56%,报告期内波动上升。

在不良增长压力下,近年来中银消金加大不良贷款处置力度,2021年至2024年,公司分别核销不良贷款26.07亿元、54.94亿元、58.62亿元和70.09亿元,去年同比增长了19.57%。
今年中银消金加速“出清”不良资产。8月8日,中银消费金融在银登中心一连发布10期个人不良贷款(个人消费贷款)转让项目转让公告。
据不完全统计,2023年,中银消金在银登网上转让4期不良贷款,未偿本息总额合计6.4亿元;2024年,其共发布83期不良贷款转让公告,本息合计转让近125亿元,为2023年的19倍,也是年内挂牌转让不良资产最多的消金公司。2025年至今,中银消费金融已发布66期转让项目,数量同样领跑同行机构。


大规模的不良资产处置背后,反映出中银消金资产质量有所隐忧。
记者注意到,其中部分不良资产包的加权平均逾期天数均较短,不到100天,且状态为已核销、未诉讼。有观点认为这或反映出随着不良抬升的压力渐大,中银消金公司不得不加快不良贷款挂牌转让节奏,也呈现了行业当前不良资产处置动态的缩影。
消费日报网版权及免责声明:
1. 凡本网注明“来源:消费日报网” 的所有作品,版权均属于消费日报网。如转载,须注明“来源:消费日报网”。违反上述声明者,本网将追究其相关法律责任。
2. 凡本网注明 “来源:XXX(非消费日报网)” 的作品,均转载自其它媒体,转载目的在于传递更多信息,并不代表本网赞同其观点和对其真实性负责。
3. 任何单位或个人认为消费日报网的内容可能涉嫌侵犯其合法权益,应及时向消费日报网书面反馈,并提供相关证明材料和理由,本网站在收到上述文件并审核后,会采取相应措施。
4. 消费日报网对于任何包含、经由链接、下载或其它途径所获得的有关本网站的任何内容、信息或广告,不声明或保证其正确性或可靠性。用户自行承担使用本网站的风险。
5. 基于技术和不可预见的原因而导致的服务中断,或者因用户的非法操作而造成的损失,消费日报网不负责任。
6. 如因版权和其它问题需要同本网联系的,请在文章刊发后30日内进行。
7. 联系邮箱:xfrbw218@163.com  电话:010-67637706