
消费日报网讯(记者 卢岳)8月16日,交银国际信托有限公司(下称“交银信托”)因涉及违规对风险项目进行刚性兑付等违法违规事实,被罚款120万元,一名信托经理同样受到处罚。
“刚性兑付”等四项违规
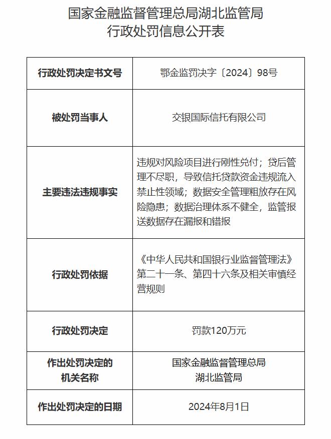
国家金融监督管理总局披露的处罚信息显示,交银信托存在四项违法违规事实,包括“违规对风险项目进行刚性兑付;贷后管理不尽职,导致信托贷款资金违规流入禁止性领域;数据安全管理粗放存在风险隐患;数据治理体系不健全,监管报送数据存在漏报和错报”,被罚款120万元。

图源:国家金融监督管理总局
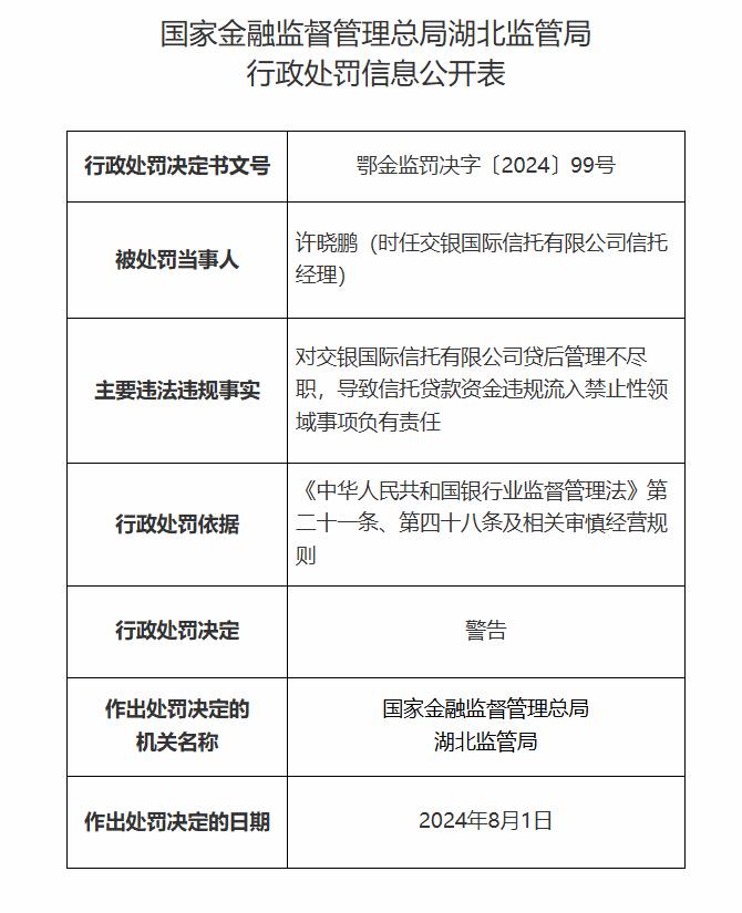
时任交银信托信托经理一职的许晓鹏,对公司贷后管理不尽职,导致信托贷款资金违规流入禁止性领域事项负有责任,受到警告。

图源:国家金融监督管理总局
交银信托并不是第一家因刚性兑付被处罚的银行系信托公司。去年末,兴业信托也曾因刚性兑付被罚款295万元。
罚单中涉及的“刚性兑付”,一般指资产管理机构对发行的资管产品保证本金、承诺最低收益的不合规行为。信托公司违规使用自有资金或股东资金进行刚性兑付,存在将信托公司表外风险转移到表内的可能性,甚至影响信托公司自身的经营。
对此,交银信托发布公告称:公司将继续履行诚实、信用、谨慎、有效管理的义务,对监管指出的问题高度重视,并严格按照监管要求落实整改。
营收净利连续三年下降
交银信托是国内首家由大型国有商业银行直接投资控股的信托公司,成立于1981年6月,原名为湖北省国际信托投资公司。2007年5月,经中国银监会批准,公司引进交通银行股份有限公司实施战略重组并更名为“交银国际信托有限公司”,截至2017年4月,注册资本达到57.65亿元,交通银行股份有限公司持有85%的股份,湖北省交通投资有限公司持有15%的股份。
梳理交银信托历年财报可发现,公司营收、净利润均已连续三年下滑。2021年到2023年,交银信托分别实现营业收入19.03亿、17.21亿、14.82亿,同比分别下滑8.78%、9.55%、13.90%;实现净利润11.31亿、8.11亿、6.5亿,分别同比下滑3.0%、28.29%、19.83%。
财报显示,截至2023年,交银信托总资产达到165.44亿元,同比增长3.81%;公司净资本132.32亿元,各项风险资本46.44亿元,净资本与各项业务风险资本之和之比为284.93%,净资本与净资产之比为84.32%;不良资产10.11亿元,不良资产率5.93%,较期初的7.01%下降1.08个百分点。
8月5日,远洋资本披露了公司重大诉讼案件的公告,其中,原告交银信托与江西济泽置业有限公司之间的合同纠纷,案涉金额约1.91亿元,由武汉市中级人民法院于2022年10月20日受理。目前,济泽置业未按照约定偿还交银信托管理的信托计划向其发放的借款。
消费日报网版权及免责声明:
1. 凡本网注明“来源:消费日报网” 的所有作品,版权均属于消费日报网。如转载,须注明“来源:消费日报网”。违反上述声明者,本网将追究其相关法律责任。
2. 凡本网注明 “来源:XXX(非消费日报网)” 的作品,均转载自其它媒体,转载目的在于传递更多信息,并不代表本网赞同其观点和对其真实性负责。
3. 任何单位或个人认为消费日报网的内容可能涉嫌侵犯其合法权益,应及时向消费日报网书面反馈,并提供相关证明材料和理由,本网站在收到上述文件并审核后,会采取相应措施。
4. 消费日报网对于任何包含、经由链接、下载或其它途径所获得的有关本网站的任何内容、信息或广告,不声明或保证其正确性或可靠性。用户自行承担使用本网站的风险。
5. 基于技术和不可预见的原因而导致的服务中断,或者因用户的非法操作而造成的损失,消费日报网不负责任。
6. 如因版权和其它问题需要同本网联系的,请在文章刊发后30日内进行。
7. 联系邮箱:xfrbw218@163.com  电话:010-67637706