大国智造 匠心筑梦
消费日报网讯
9月16日,中国家用电器研究院主办,德国工商会和IFA柏林国际电子消费品及家电展览会支持、全国家用电器工业信息中心协办、苏宁易购集团股份有限公司战略合作的“第十七届(2021)中国家用电器创新成果发布盛典暨2020~2021年度中国家用电器行业品牌评价结果发布”会议在北京召开。


(第十七届中国家用电器创新成果发布盛典暨2020~2021年度中国家用电器行业品牌评价结果发布现场)
工业和信息化部消费品工业司司长何亚琼、中国轻工业联合会执行秘书长陈建国、中国家用电器研究院院长刘挺、中国保护消费者基金会名誉会长侯贵良、中国家用电器协会副秘书长陈钢、工业和信息化部消费品工业司轻工一处处长肖杜宇、中国家用电器研究院副院长葛丰亮、中国家用电器研究院院长助理吴海涛、工业和信息化部消费品工业司干部肖鹏、北京泛博瑞咨询有限公司总经理贾东升、苏宁易购运营总部冰洗&空调行业线总经理于江凯等领导和嘉宾莅临本次活动。活动以“大国智造 匠心筑梦”为主题,继续为全球家电产业搭建创新产品、创新理念互动的平台。
大国智造,携手开启无限未来


(中国家用电器研究院院长刘挺致词)
2021年开年以来,中国成功应对了全球大疫情、国际局势变化等情况,展现了强大的国家治理能力和经济活力。在稳定的宏观环境下,中国家电产业创新不辍,实现了健康、节能、智能、绿色环保等多个维度的新突破,为全球家电产业发展添上了浓墨重彩的一笔。
中国家用电器研究院院长刘挺在致辞中表示,2021年是“十四五”规划的开局之年,立足新发展阶段,贯彻新发展理念,构建新发展格局,这些都要求我们要依托“创新”谋发展。今天,“第十七届中国家用电器创新成果发布盛典”如约而至,一如既往地鼓励企业创新,激发行业创新潜力,推动中国家电产业高质量发展,为全球家电产业创新赋能。大国品牌,应创新不辍,唯有坚持创新,才能让中国家电品牌真正走向世界舞台的中央。


(工业和信息化部消费品工业司司长何亚琼致辞)
中国家用电器研究院连续多年开展“中国家用电器行业品牌评价”项目,为加快推进中国家电行业自主品牌建设贡献重要力量。对此,工业和信息化部消费品工业司司长何亚琼表示,家电行业是走在大国制造前列的行业,具有明显的带头示范作用,因此,更应该脚踏实地,结合消费者需求,结合绿色环保需求,不断推陈出新,做大国工匠应有的品牌,真正引领全球家电创新潮流。


(中国轻工业联合会执行秘书长陈建国致词)
“对于家电企业来讲,创新将是保证企业健康成长、帮助企业完成转型升级的重要砝码。”中国轻工业联合会执行秘书长陈建国在致辞中表示:从上半年家电行业整体市场趋势来看,未来导向正在逐渐转化到结构升级、消费升级的新方向。并且,随着消费者对于家电产品的需求提升,以及产品认知不断深入,具备健康、环保、智能等特征的创新家电备受青睐。


(苏宁易购运营总部冰洗&空调行业线总经理于江凯主题演讲)
苏宁易购运营总部冰洗&空调行业线总经理于江凯发表主题演讲时说,2021年上半年,我国家电零售市场加速回暖,家电行业消费升级趋势明显,受消费者欢迎的产品逐渐往高端化、健康化、智能化方向转变。家电企业在发展的过程中秉着“稳中提质”的原则,注重高端家电销售占比,有效促进了消费升级和产业转型。再者,家电企业以解决生活痛点、满足用户需要、提高品质生活为宗旨,不断丰富品类完善产品序列,积极捕捉各类家电使用人群的生活方式趋势,进而推动产品创新。这些可喜的变化凝结着家电企业智慧与创新的汗水结晶,也刚好契合了本次会议的主题——“大国智造匠心筑梦”所蕴含的精神。


(柏林国际电子消费品及家电展览会、柏林展览集团执行副总裁 IFA执行总监何彦思发言)
柏林国际电子消费品及家电展览会柏林展览集团执行副总裁、IFA执行总监何彦思通过视频形式进行了发言。他说:“创新是行业的发动机,世界正稳步向前。我们度过了非常具有挑战的20个月,我们的生活改变了,人们的需求也彻底改变了,我们的行业不断努力、不断创新、不断适应,去迎合这些需求,帮助人们过得更好。中国消费电子及家电行业的企业,正在带头帮助世界渡过疫情的难关,适应疫情后的生活。祝贺所有获得本次年度创新成果的企业,世界需要你们的创新!”


(VDE集团常务董事IECEE主席CENELEC候任主席Wolfgang Niedziella发言)
因为疫情原因,VDE集团常务董事、IECEE主席、CENELEC候任主席Wolfgang Niedziella 无法亲临现场,但他表示:“我不能像以前那样在德国柏林与你们相见,对此我感到非常遗憾。值得庆幸的是,每年一度的中国家用电器创新成果发布盛典如期举行,从中看到家电企业的创新努力得到回报。在当下这样的经济困难时期,创新引领,促使我们开创了一个全新的局面。”
匠心筑梦,充满激情超越期许
着眼当下,现代生活方式发生较大变化,为不断给消费者带来更加美好的生活体验,产品创新和技术提升是必要之举。放眼未来,持续创新,“第十七届(2021)中国家用电器创新成果推介”活动,坚持以全球化视野进行国际化布局。活动以专业、权威和公正的评选方式,从卓越、技术、产品、设计、品牌多个维度,遴选出诸多年度优秀的家电创新成果,让行业内优质的品牌、优秀的产品、先进的技术、出色的设计能够脱颖而出。
“第十七届(2021)中国家用电器创新成果推介”活动,成为中国家电领域最重要、最具影响力的年度活动。本届活动继续得到了行业头部企业的积极参与(以下按照汉语拼音顺序排列),安吉尔、奥克斯、奥马、奥普、A.O.史密斯、博世、方太、格兰仕、格力、海尔、海信、华帝、惠而浦、IQAir、九阳、卡萨帝、科龙、科慕、莱克、老板、美博、美的、美菱、TCL、统帅、西曼帝克、西门子家电、小米、小天鹅、优瑞家等优秀家电品牌,争当创新创造的先锋,奋力书写科技强国的盛世华章。
会上,主办方还对在本次活动中荣获年度卓越创新、年度技术创新、年度产品创新、年度设计创新以及年度最具影响力家电品牌、年度最具影响力小家电品牌、年度最具影响力外资家电品牌、年度最具创新力家电品牌、年度最具成长力家电品牌的企业颁发证书。


(颁发证书)
面对未来科技发展和国际政治经济形势演变带来的机遇与挑战,挖掘创新潜力,提高创新质量已经成为全球共识。创新赢未来!“中国家用电器创新成果推介”活动初心不改,将继续与中国家电产业携手并进,大力弘扬创新精神,深挖创新潜力,让中国家电产业能够精准识变、主动求变、科学应变,培育强劲持续的发展新动能!
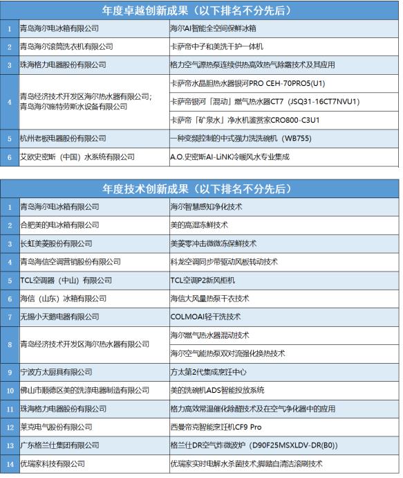
2021中国家用电器创新成果一览


(芳婷)
消费日报网版权及免责声明:
1. 凡本网注明“来源:消费日报网” 的所有作品,版权均属于消费日报网。如转载,须注明“来源:消费日报网”。违反上述声明者,本网将追究其相关法律责任。
2. 凡本网注明 “来源:XXX(非消费日报网)” 的作品,均转载自其它媒体,转载目的在于传递更多信息,并不代表本网赞同其观点和对其真实性负责。
3. 任何单位或个人认为消费日报网的内容可能涉嫌侵犯其合法权益,应及时向消费日报网书面反馈,并提供相关证明材料和理由,本网站在收到上述文件并审核后,会采取相应措施。
4. 消费日报网对于任何包含、经由链接、下载或其它途径所获得的有关本网站的任何内容、信息或广告,不声明或保证其正确性或可靠性。用户自行承担使用本网站的风险。
5. 基于技术和不可预见的原因而导致的服务中断,或者因用户的非法操作而造成的损失,消费日报网不负责任。
6. 如因版权和其它问题需要同本网联系的,请在文章刊发后30日内进行。
7. 联系邮箱:xfrbw218@163.com  电话:010-67637706