近日,国家金融监督管理总局河南监管分局发布了行政处罚决定书,剑指中国银行股份有限公司多个分行、支行及相关责任人。
罚单显示,中国银行股份有限公司河南省分行因贷后管理不到位,违反监管规定放松对借款人还款能力真实性审查要求,贷款“三查”不尽职、违规发放个人贷款,数据质量管理不审慎,被罚款150万元。责任人谭波、朱明杰被警告。
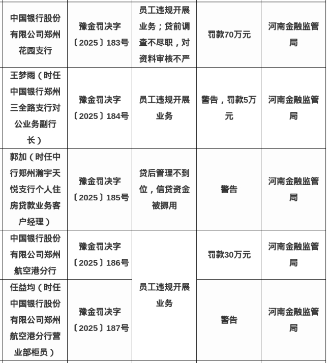
中国银行股份有限公司郑州花园支行因员工违规开展业务,贷前调查不尽职,对资料审核不严,被罚款70万元。责任人王梦雨被警告并罚款5万元, 郭加被警告。
中国银行股份有限公司郑州航空港分行因员工违规开展业务,被罚款30万元。责任人任益均被警告。
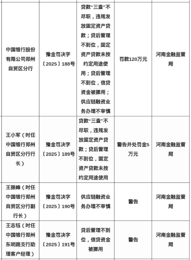
中国银行股份有限公司郑州自贸区分行因贷款“三查”不尽职、违规发放固定资产贷款,贷后管理不到位、固定资产贷款未按约定用途使用,贷后管理不到位、信贷资金被挪用,供应链融资业务办理不审慎,被罚款120万元。责任人王小军被警告并处罚款5万元,王振峰、王志钰被警告。
中国银行股份有限公司郑州高新技术开发区支行因贷后管理不到位、信贷资金被挪用,贷款“三查”不尽职、违规发放个人贷款,被罚款65万元。责任人王磊、司晓珂被警告。
中国银行股份有限公司郑州经济技术开发区分行因贷后管理不到位,信贷资金被挪用,被罚款20万元。责任人徐东云被警告。
中国银行股份有限公司郑州文化支行因贷款“三查”不尽职,违规发放个人贷款,被罚款30万元。责任人肖建国被警告。
中国银行股份有限公司郑州中原支行因贷后管理不到位、固定资产贷款未按约定用途使用,贷后管理不到位、信贷资金被挪用,贷前调查不尽职、对资料审核不严,被罚款95万元。责任人任立谦、王峰、麻森被警告。
中国银行股份有限公司济源分行因贷前调查不尽职,对资料审核不严,被罚款30万元。责任人陈安恒被警告。






消费日报网版权及免责声明:
1. 凡本网注明“来源:消费日报网” 的所有作品,版权均属于消费日报网。如转载,须注明“来源:消费日报网”。违反上述声明者,本网将追究其相关法律责任。
2. 凡本网注明 “来源:XXX(非消费日报网)” 的作品,均转载自其它媒体,转载目的在于传递更多信息,并不代表本网赞同其观点和对其真实性负责。
3. 任何单位或个人认为消费日报网的内容可能涉嫌侵犯其合法权益,应及时向消费日报网书面反馈,并提供相关证明材料和理由,本网站在收到上述文件并审核后,会采取相应措施。
4. 消费日报网对于任何包含、经由链接、下载或其它途径所获得的有关本网站的任何内容、信息或广告,不声明或保证其正确性或可靠性。用户自行承担使用本网站的风险。
5. 基于技术和不可预见的原因而导致的服务中断,或者因用户的非法操作而造成的损失,消费日报网不负责任。
6. 如因版权和其它问题需要同本网联系的,请在文章刊发后30日内进行。
7. 联系邮箱:xfrbw218@163.com  电话:010-67637706